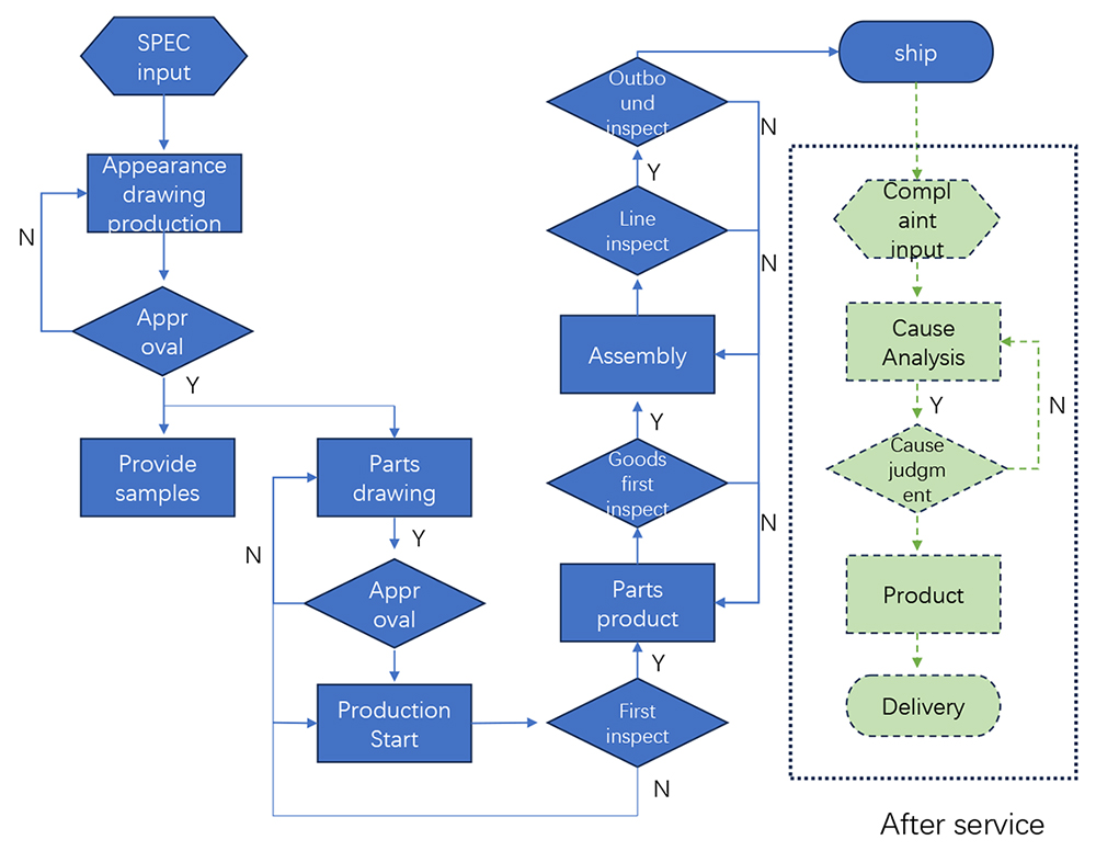
This process is the quality control process that you can see after years of practice and improvement.
We know that the custom category must be safe and reliable.

In order to avoid operational losses, TEVA’s teams start from Spec input, understand the special requirements and design priorities of customers, fully maintain communication with them, and also make them understand TEVA’s process, product construction, etc.
During the production process, TEVA also make customers fully involved in each stage of production, so that they are not only fully aware of the production progress, but also directly explain their requirements to QC and production staffs.
Through various quality assurance methods, TEVA are always able to deliver good quality products to our customers smoothly.
TEVA have also designed feedback procedures for the customer complaint part of his products to ensure 100% safety of customers’ products. TEVA also have feedback to his internal manufacturing and design departments to eliminate the occurrence of the same defect.